O módulo de geração de contratos baseia-se numa série de cadastros para que funcione corretamente. Primeiramente, o usuário deverá ser cadastrado como responsável para poder visualizar as páginas de Dashboard, Gerar Documento e Homologação.
Desta forma, os cadastros devem ser feitos através da lógica a seguir:
Desta forma, o contrato será enviado para a Dashboard e poderá ser avaliado para assim então, enviar um e-mail com o código para sua assinatura.
Esta página permite o cadastro de categorias às quais os documentos farão parte ao serem gerados.
Para isso, o usuário deverá clicar no botão “+” no canto superior direito e definir um nome para a categoria cadastrada. Desta forma, esses registros poderão ser selecionados no cadastro de novos modelos do documento.
Esta página mostra todas as categorias de inputs que o módulo suporta, sendo elas:
Essas máscaras poderão ser escolhidas durante o cadastro dos modelos de documentos.
Para cadastrar um novo modelo, o usuário deverá clicar no botão “+” no canto superior direito e preencher os campos a seguir:
Com o preenchimento desses dados, um novo modelo de contrato será cadastrado e poderá ser usado pelos setores designados.
Ao adicionar um novo modelo de contrato, eles devem possuir tags (palavras únicas sem assento que começam com “{” e terminam com “}"), ou seja, ao adicionar um arquivo para gerar um modelo, esse arquivo deve possuir todas as tags necessárias com essa regra. Desta forma o sistema identifica todas as lacunas em que as tags serão sobrepostas com as informações cadastradas ao firmar um contrato.
A fim de cadastrar um modelo de contrato para que o sistema possa fazer o reconhecimento das tags, o usuário deverá editar o contrato em formato de edição de texto (.docx ou word), alterar as variáveis conforme o exemplo a seguir.
Antes:
(NOME DO COLABORADOR), admitido em XX/XX/XXXX, exercendo a função XXXXXXXXXXXXXXX, portador (a) da CTPS n°
XXXXXXX Série XXXXXX, do R.G n°.XXXXXXXXX, e Carteira Nacional de Habilitação XXXXXXXXXXX, Categoria XX, com
validade até XX/XX/XXXX, doravante denominado (a) COLABORADOR.
Depois:
{nome}, admitido em {data_admissao}, exercendo a função {funcao}, portador (a) da CTPS n° {ctps} Série {serie}, do R.G n°.{rg}, e Carteira Nacional de Habilitação {habilitacao}, Categoria {categoria}, com validade até {validade}, doravante denominado (a) {nome}.
Logo após as alterações para o reconhecimento das tags, salve o arquivo no formato página da web (.html, compactado). Assim, ao enviar o arquivo .zip na página de cadastro de modelo, todas as tags serão substituídas pelo preenchimento do formulário na função a seguir.
Para baixar um arquivo de texto em formato de página na web no Documentos do Google, o usuário deverá seguir o passo-a-passo a seguir:
Desta forma, você irá baixar um .zip com o seu arquivo dentro. Para acessá-lo, basta clicar com o botão direito no download e e Extrair Arquivos.
Clicando em “Ver tags” na aba de Modelos de Documentos, o usuário poderá cadastrar as tags que estarão presentes na geração do contrato.
Para isso, o usuário deverá clicar no botão “+” no canto superior direito e preencher o seguinte formulário:
Com o preenchimento dos campos, é possível reorganizar a ordem das tags que serão preenchidas na geração do documento.
Clicando em “Documentos” na aba de Modelos de Documentos, o usuário poderá submeter documentos obrigatórios na geração de contrato.
Para isso, o usuário deverá clicar no botão “+” no canto superior direito, preencher o nome e a obrigatoriedade do documento para a geração do contrato.
Com o cadastro realizado, contratos que possuem documentos vinculados, na página de Gerar Contrato terá a opção de anexar arquivos antes da sua geração.
Esta página permite o cadastro de usuários que poderão visualizar demais páginas do módulo.
Clicando no botão “+” no canto superior direito, é possível selecionar colaboradores cadastrados no sistema, além de poder definir o nome completo e o e-mail para a assinatura de documentos.
Esta página irá mostrar todos os setores cadastrados no sistema, cabendo ao usuário vincular modelos e responsáveis ao setor.
Somando à isso, clicando no botão “+” no canto superior direito é possível cadastrar novos setores exclusivos do módulo SwiftDocs.
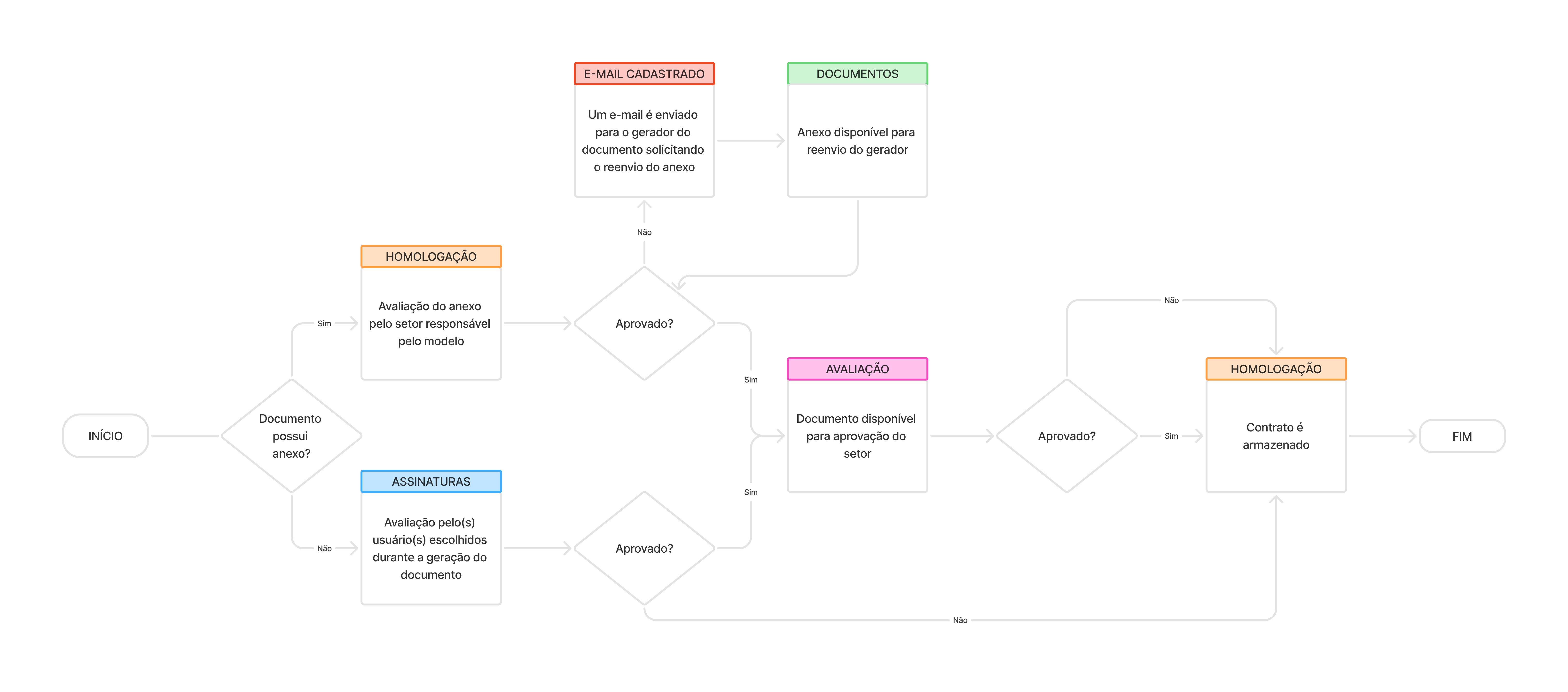
A Dashboard do módulo SwiftDocs mostra as pendências do usuário que a acessou, sendo elas:
O fluxograma do funcionamento da Dashboard está descrito a seguir.
Esta página permite emitir documentos que o(s) seu(s) setor(es) puder(em) emitir. Para firmar um novo contrato dentro do sistema, o usuário deverá selecionar o tipo de contrato cadastrado anteriormente, completar o formulário com informações precisas e verídicas. Além disso, é necessário certificar-se de fornecer dados corretos para garantir a precisão do documento final.
Após, o preenhcimento das informações necessárias, o seu contrato ficará disponível para impressão e demais usos possíveis.
Obs.: Para acessar 100% das funcionalidades desta página, o usuário deverá estar cadastrado como um responsável, estar inserido em um setor e ter um modelo para o determinado setor.
Esta página mostra todos os modelos de contratos gerados pelo sistema e as ações realizadas (ou não realizadas) à eles.
Toda geração de documento no módulo é armazenada na página de Homologação, mostrando também as tratativas realizadas e pendentes do documento. Segundo o "Fluxograma - Assinatura e aprovaçao de documentos", todos os documentos que possuem anexos a serem aprovados devem ter sua tratativa feita na página de Homologação para que possa seguir o processo.
As permissões do módulo estão descritas a seguir.
¶ Categorias
- swiftdocs categorias ver - permite visualizar a página de Categorias
- swiftdocs categorias adicionar - permite adicionar novas categorias
- swiftdocs categorias editar - permite editar categorias cadastradas
- swiftdocs categorias excluir - permite excluir categorias cadastradas
¶ Máscaras
- swiftdocs mascaras ver - permite visualizar a página de Máscaras
¶ Modelos
- swiftdocs modelos ver - permite visualizar a página de Modelos
- swiftdocs modelos adicionar - permite adicionar novos modelos
- swiftdocs modelos editar - permite editar modelos cadastrados
- swiftdocs modelos excluir - permite excluir modelos cadastrados
- swiftdocs modelos desbloquear - permite arquivar ou desarquivar modelos cadastrados
- swiftdocs modelos documentos ver - permite visualizar a aba de Documentos nos modelos cadastrados
- swiftdocs modelos documentos adicionar - permite vincular documentos aos modelos cadastrados
- swiftdocs modelos documentos editar - permite editar documentos dos modelos cadastrados
- swiftdocs modelos documentos excluir - permite excluir vínculos de documentos aos modelos cadastrados
- swiftdocs modelos tags ver - permite visualizar a aba de Tags nos modelos cadastrados
- swiftdocs modelos tags adicionar - permite visualizar a aba de Tags nos modelos cadastrados
- swiftdocs modelos tags editar - permite editar tags dos modelos cadastrados
- swiftdocs modelos tags excluir - permite excluir tags dos modelos cadastrados
¶ Responsáveis
- swiftdocs responsaveis ver - permite visualizar a página de Responsáveis
- swiftdocs responsaveis adicionar - permite adicionar novos responsáveis
- swiftdocs responsaveis editar - permite editar responsáveis cadastrados
- swiftdocs responsaveis excluir - permite excluir responsáveis cadastrados
¶ Setores
- swiftdocs setores ver - permite visualizar a página de Setores
- swiftdocs setores adicionar - permite adicionar novos setores
- swiftdocs setores editar - permite editar setores cadastrados
- swiftdocs setores excluir - permite excluir setores cadastrados
- swiftdocs setores modelos ver - permite visualizar a aba de Modelos nos setores cadastrados
- swiftdocs setores modelos adicionar - permite vincular modelos aos setores
- swiftdocs setores modelos excluir - permite excluir o vínculo de modelos aos setores
- swiftdocs setores responsaveis ver - permite visualizar a aba de Responsáveis nos setores cadastrados
- swiftdocs setores responsaveis adicionar - permite vincular responsáveis aos setores
- swiftdocs setores responsaveis excluir - permite excluir o vínculo de responsáveis aos setores
¶ Dashboard
- swiftdocs dashboard ver - permite visualizar a página de Dashboard
¶ Gerar Documento
- swiftdocs gerar documento - permite visualizar a página de Gerar Documento
¶ Homologação
- swiftdocs homologacao ver - permite visualizar a página de Homologação
- swiftdocs homologacao assinaturas ver - permite visualizar a aba de Assinaturas na página de homologação
- swiftdocs homologacao avaliacoes ver - permite visualizar a aba de Avaliações na página de homologação
- swiftdocs homologacao documentos ver - permite visualizar a aba de Documentos na página de homologação
- swiftdocs homologacao documentos editar - permite editar documentos anexados