MP • Manual Técnico
O módulo de Movimentação de Pessoal pode ser utilizado de forma completamente integrada à plataforma, assim, possibilitando o usuário a realizar todas as rotinas de admissões, desligamentos e movimentações internas. Automatiza o processo de recrutamento e integração de novos colaboradores, melhorando a eficiência e a organização. Para este uso, o módulo se divide nos seguintes submenus.
Na aba Avaliar, ficam disponíveis todas as MP's com necessidade de avaliação ou anteriormente preenchidas, juntamente com a possiblidade de excluí-las ou visualizar seu preenchimento de uma forma mais detalhada.
Para o setor de Gestão de Pessoas, é possível assinar as MP's preenchidas por usuários com a permissão de criação. Para isso, o colaborador deverá ir ao final da página e clicar em Assinar.
Modelo de visualização do módulo de Movimentação de Pessoal
Para gestores com a permissão de assinatura, a aba Avaliar mostrará todas as MP's preenchidas pelo seu setor e com sua assinatura em pendência conforme a imagem abaixo:

Ao cadastrar os parâmetros de uma MP, o usuário com a permissão necessária poderá escolher os parâmetros a seguir:
No submenu Histórico, é possível visualizar todas as MP's que tiveram ações realizadas por usuários com permissões de assinatura e preenchimento de MP's. Além disso, clicando no ícone de Visualizar, é possível verificar qual foi o motivo da aprovação ou recusa e quem foi o agente que realizou cada ação.
No submenu Recrutamento, é possível cadastrar o nome e a data de admissão de novos colaboradores. Essa ação parte do preenchimento de novas MP's de Admissão que, após serem assinadas e aprovadas, cairão para essa página para o usuário que tenham as permissões “mp recrutamentos ver” e “mp recrutamentos atualizar” possam realizar a ação e finalizar o processo de admissão do novo colaborador. Além disso, é possível apropriar um usuário para a tratativa da MP para uma melhor visualização.
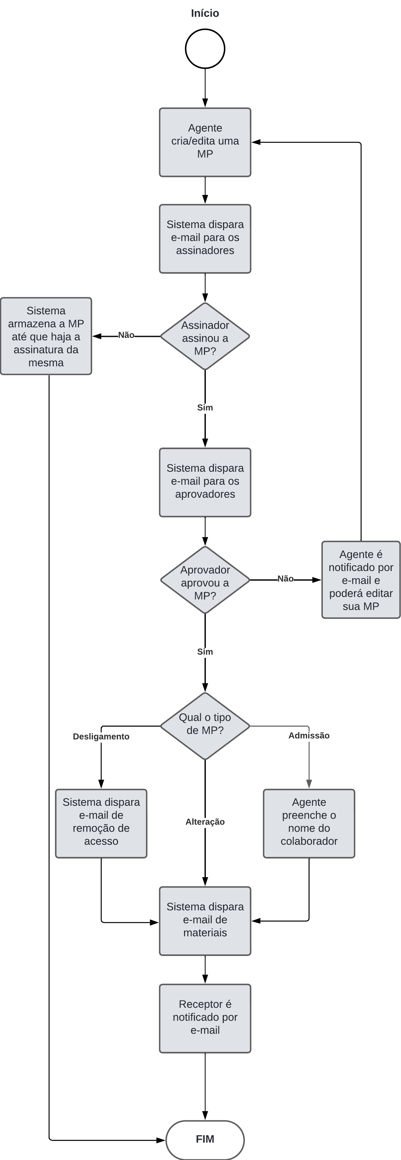
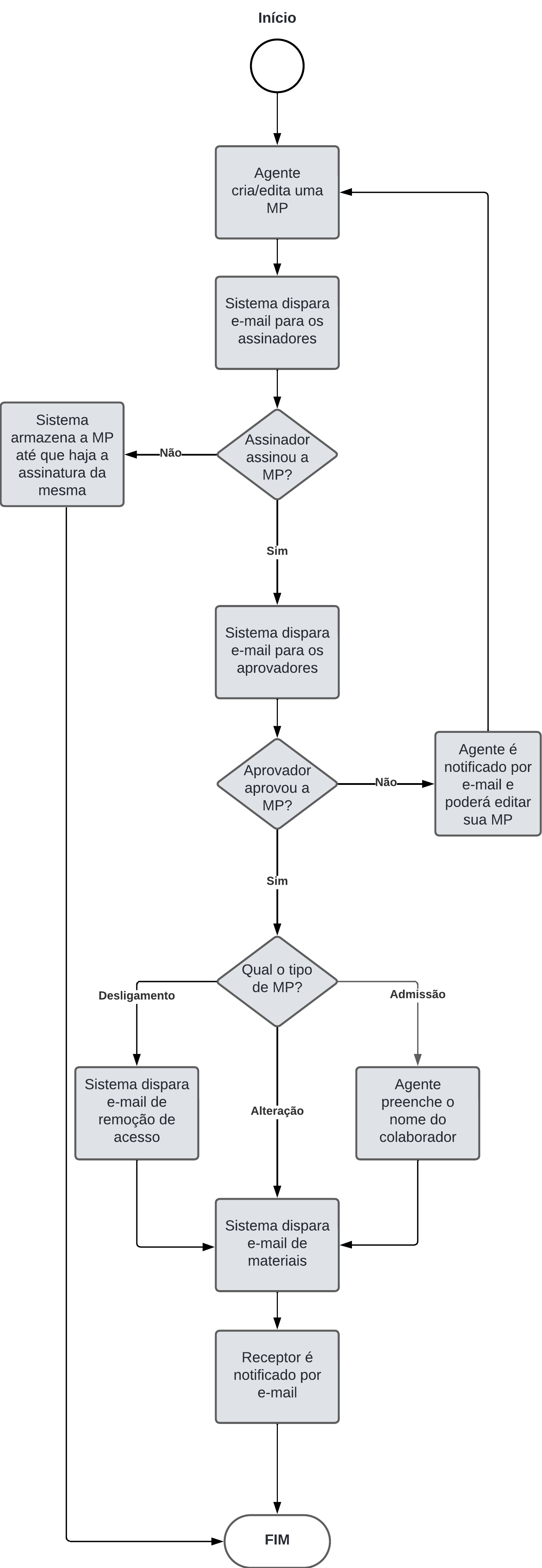
Conforme a Fluxo de usuário a seguir, é possível identificar os casos de aceite e recusa das MP's cadastradas. Com a recusa do assinador, o agente criador da MP receberá um e-mail contendo informações sobre a recusa juntamente com um link de edição. Após a alteração de dados da MP, o link não terá mais funcionalidade e o cadastro editado voltará ao fluxo de assinatura e aprovação.

Gestão sem Fronteiras